B1959–POWER LIFTGATE DRIVE CLUTCH CONTROL CIRCUIT HIGH





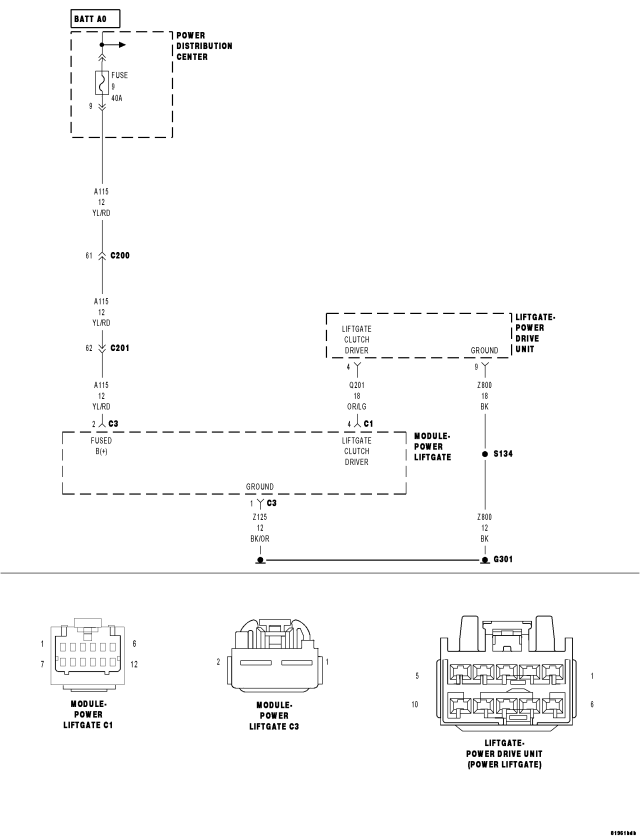
For a complete wiring diagram Refer to Section 8W


  • When Monitored:

    Whenever the Power Liftgate is power opening or closing.

  • Set Condition:

    The Power Liftgate Module has detected the clutch driver circuit current is under 0.5 amps.


Possible Causes
 
(Q201) LIFTGATE CLUTCH DRIVER CIRCUIT SHORT TO VOLTAGE
 
(Q201) LIFTGATE CLUTCH DRIVER CIRCUIT OPEN
 
(Z800) GROUND OPEN
 
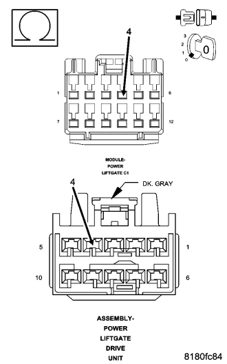
POWER LIFTGATE DRIVE UNIT
 
POWER LIFTGATE MODULE
 




Diagnostic Test

1.DTC PRESENT







Does the scan tool display B1959–POWER LIFTGATE DRIVE CLUTCH CONTROL CIRCUIT HIGH?

Yes
  • Go To 2


No

2.(Q201) LIFTGATE CLUTCH DRIVER CIRCUIT SHORT TO VOLTAGE








Is there any voltage present?

No
  • Go To3


Yes

3.(Q201) LIFTGATE CLUTCH DRIVER CIRCUIT OPEN






Is the resistance below 2.0 ohms?

Yes
  • Go To4


No

4.CHECK THE (Z800) GROUND CIRCUIT FOR AN OPEN





Is the resistance below 2.0 ohms?

Yes


No