P0315-NO CRANK SENSOR LEARNED





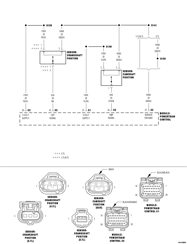
For a complete wiring diagram Refer to Section 8W.


  • When Monitored:

    Under closed throttle decel and A/C off. ECT above 75°C (167°F). Engine start time is greater than 50 seconds.

  • Set Condition:

    One of the CKP sensor target windows has more than 2.86% variance from the reference. Two Trip Fault. Three good trips to turn off the MIL.


Possible Causes
 
TONE WHEEL/PULSE RING
 
WIRE HARNESS
 
CRANKSHAFT POSITION SENSOR
 


Always perform the Pre-Diagnostic Troubleshooting procedure before proceeding. (Refer to 9 - ENGINE - DIAGNOSIS AND TESTING).



Diagnostic Test

1.ACTIVE DTC






Does the code reset while cranking or during the test drive?

Yes
  • Go To 2


No

2.WIRE HARNESS INSPECTION






Were any of the above conditions present?

Yes


No
  • Go To 3

3.TONE WHEEL/FLEX PLATE INSPECTION




Were any problems found?

Yes


No
  • Go To 4

4.CRANKSHAFT POSITION SENSOR


If there are no possible causes remaining, view repair.

Repair