U0252-LOST COMMUNICATION WITH TRAILER LIGHTING MODULE





For a complete wiring diagram Refer to Section 8W.


  • When Monitored:

    With the ignition on.

    Battery voltage between 10 and 16 volts.

    IOD fuse installed.

    FCM is configured correctly.

  • Set Condition:

    Bus messages not received from the Trailer Lighting Module (TM) for approximately 2 to 5 seconds.


Possible Causes
 
CAN B BUS CIRCUITS OPEN
 
DTC'S RELATED TO BATTERY VOLTAGE, IGNITION, OR VIN MESSAGES
 
FCM NOT CONFIGURED CORRECTLY
 
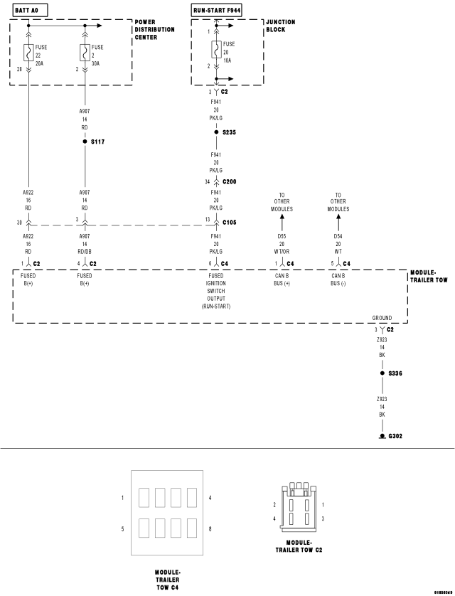
(A922) (A907) FUSED B(+) CIRCUIT OPEN OR SHORTED
 
(F941) FUSED IGNITION SWITCH OUTPUT CIRCUIT OPEN OR SHORTED
 
(Z923) GROUND CIRCUIT OPEN
 
TRAILER LIGHTING MODULE (TM)
 
FRONT CONTROL MODULE
 




Diagnostic Test

1.VERIFY DTC IS ACTIVE

NOTE: Ensure the IOD fuse is installed and battery voltage is between 10 and 16 volts before proceeding.




Is this DTC active?

Yes
  • Go To 2


No
  • Refer to the Stored Lost Communication test procedure. Refer to the table of contents in this section.

2.CHECK FOR ANY OF THE FOLLOWING ACTIVE DTC'S


NOTE: Check for FCM configuration, CAN B or C hardware electrical, VIN Missing/Mismatch, battery or ignition related DTC's.



Does the scan tool display any active DTC's to the conditions listed above?

Yes
  • Diagnose and repair the DTC. Refer to the Index for a complete list of the symptoms.


No
  • Go To 3

3.VERIFY THAT THE TM IS ACTIVE ON THE BUS



NOTE: A red X will be next to the module that is not communicating, indicating that the module is not active on the Bus network. A green check indicates that the module is active on the Bus network.




Is the TM active on the bus?

Yes


No
  • Go To 4

4.(A922) (A907) FUSED B(+) CIRCUITS OPEN







Does the test light illuminate brightly on each circuit?

Yes
  • Go To 5


No

5.(F941) FUSED IGNITION SWITCH OUTPUT (RUN-START) CIRCUIT OPEN







Does the test light illuminate brightly?

Yes
  • Go To 6


No

6.(Z923) GROUND CIRCUIT OPEN





Does the test light illuminate brightly?

Yes
  • Go To 7


No

7.(D55) AND (D54) CAN B BUS CIRCUITS OPEN



NOTE: One open circuit will not cause this condition.





Is there any voltage present on either circuit?

Yes


No