P0299-TURBOCHARGER UNDERBOOST CONDITION





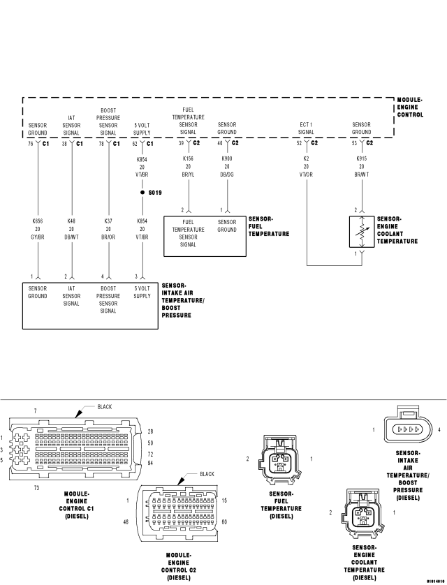
For a complete wiring diagram Refer to Section 8W


  • When Monitored:

    With the engine running and the ECM attempting to govern turbocharger boost pressure.

  • Set Condition:

    The Intake Air Temperature/Boost Pressure Sensor indicates actual turbocharger boost is less than the ECM setpoint for 6.5 seconds.


Possible Causes
 
INTERMITTENT DTC
 
CLOGGED AIR FILTER
 
INTAKE AIR RESTRICTION
 
INTAKE AIR LEAK
 
VACUUM HOSES/TUBES
 
BOOST PRESSURE ACTUATOR
 
TURBOCHARGER
 


Always perform the Pre-Diagnostic Troubleshooting procedure before proceeding. (Refer to 9 - ENGINE - DIAGNOSIS AND TESTING)



Diagnostic Test

1.CHECK FOR ACTIVE DTC






Is the status Active for this DTC?

Yes
  • Go To 2


No

2.CHECK THE AIR FILTER




Were any of these problems found?

Yes


No
  • Go to 3

3.CHECK FOR INTAKE AND EXHAUST SYSTEM RESTRICTIONS

NOTE: Damaged, restricted or poorly connected intake and turbocharger related tubes can cause this DTC to set.





Were any problems found?

Yes


No
  • Go to 4

4.INTAKE AIR TEMPERATURE/BOOST PRESSURE SENSOR CIRCUIT RESISTANCE






Is the resistance below 10.0 ohms for each measurement?

Yes
  • Go to 5


No

5.CHECK THE BOOST PRESSURE SYSTEM




View repair.

Yes