P0646-A/C CONTROL CIRCUIT LOW





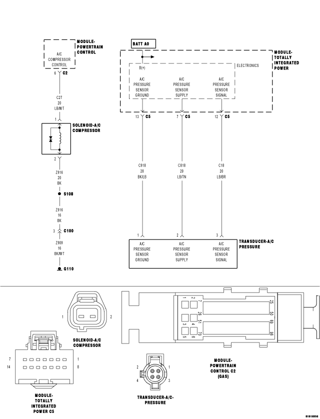
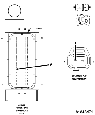
For a complete wiring diagram Refer to Section 8W


  • When Monitored:

    With the engine running and battery voltage greater than 10.4 volts.

  • Set Condition:

    The PCM detects that the A/C Compressor control circuit voltage is below the minimum acceptable value.


Possible Causes
 
INTERMITTENT DTC
 
(C27) A/C COMPRESSOR CONTROL CIRCUIT SHORTED TO GROUND
 
(C27) A/C COMPRESSOR CONTROL CIRCUIT OPEN OR HIGH RESISTANCE
 
(Z916) GROUND CIRCUIT OPEN OR HIGH RESISTANCE
 
A/C COMPRESSOR
 
POWERTRAIN CONTROL MODULE (PCM)
 


Always perform the Pre-Diagnostic Troubleshooting procedure before proceeding. (Refer to 9 - ENGINE - STANDARD PROCEDURE)



Diagnostic Test

1.DTC IS ACTIVE



WARNING: When the engine is operating, do not stand in direct line with the fan. Do not put your hands near the pulleys, belts, or fan. Do not wear loose clothing. Failure to follow these instructions can result in personal injury or death.




Is the status Active for this DTC?

Yes
  • Go to 2


No

2.(Z916) GROUND CIRCUIT OPEN OR HIGH RESISTANCE







NOTE: The test light should be illuminated and bright. Compare the brightness to that of a direct connection to the battery.



Is the test light illuminated and bright?

Yes
  • Go to 3


No

3.(C27) A/C COMPRESSOR CONTROL CIRCUIT SHORTED TO GROUND







Is the resistance below 100 ohms?

Yes


No
  • Go to 4

4.(C27) A/C COMPRESSOR CONTROL CIRCUIT OPEN OR HIGH RESISTANCE





Is the resistance below 5.0 ohms?

Yes
  • Go to 5


No

5.A/C COMPRESSOR







NOTE: The test light should be illuminated and bright. Compare the brightness to that of a direct connection to the battery.




NOTE: The test light should not be illuminated.



Is the test light illuminated and bright with the actuation ON (100%) and not illuminated with the actuation OFF (0%)?

Yes


No
  • Go to 6

6.POWERTRAIN CONTROL MODULE (PCM)






Were any problems found?

Yes


No