P0563-BATTERY VOLTAGE HIGH





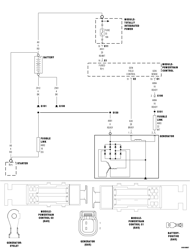
For a complete wiring diagram Refer to Section 8W.


  • When Monitored:

    With the engine running for more than 30 seconds.

  • Set Condition:

    Battery voltage is 1 volt greater than desired voltage for more than 5 seconds. One Trip Fault.


Possible Causes
 
INTERMITTENT DTC
 
(A804) GEN SENSE CIRCUIT OPEN OR HIGH RESISTANCE
 
(K20) GEN FIELD CONTROL CIRCUIT SHORTED TO VOLTAGE
 
GENERATOR
 
POWERTRAIN CONTROL MODULE (PCM)
 


Always perform the Pre-Diagnostic Troubleshooting procedure before proceeding. (Refer to 9 - ENGINE - STANDARD PROCEDURE).



Diagnostic Test

1.DTC IS ACTIVE

NOTE: Diagnose and repair any charging system or generator DTCs before continuing with this test.


NOTE: Inspect and test the battery in accordance with the Service Information before continuing with this test.


NOTE: Inspect the generator drive belt before continuing with this test.


NOTE: Inspect the vehicle for aftermarket accessories that may exceed the Generator System output.


NOTE: Inspect the fuses in the IPM. If an open fuse is found, use the wire diagram/schematic as a guide and inspect the wiring and connectors for damage.





Is the status Active for this DTC?

Yes
  • Go To 2


No

2.(A804) GEN SENSE CIRCUIT OPEN OR HIGH RESISTANCE



NOTE: The test light should be illuminated and bright. Compare the brightness to that of a direct connection to the battery.



Is the test light illuminated and bright?

Yes
  • Go to3


No

3.(K20) GEN FIELD CONTROL CIRCUIT SHORTED TO VOLTAGE






Is there any voltage present?

Yes


No
  • Go To 4

4.POWERTRAIN CONTROL MODULE (PCM)






Were any problems found?

Yes


No