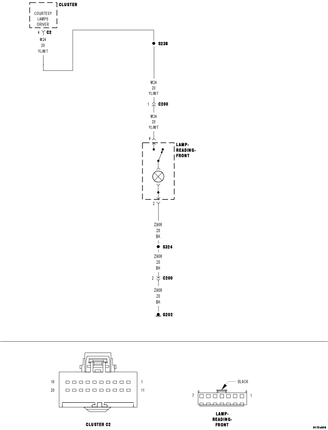
B161E-READING LAMP CONTROL CIRCUIT





For a complete wiring diagram Refer to Section 8W.


  • When Monitored:
  • Continuously
  • Set Condition:
  • When the Instrument Cluster detects a short to battery on the Control circuit.

Possible Causes
 
(M24) COURTESY LAMP DRIVER CIRCUIT SHORT TO GROUND
 
(M24) COURTESY LAMP DRIVER CIRCUIT OPEN
 
INSTRUMENT CLUSTER
 




Diagnostic Test

1.TEST FOR INTERMITTENT CONDITION






Does the scan tool read: B161E-READING LAMP CONTROL CIRCUIT?

Yes
  • Go To 2


No

2.CHECK THE (M24) COURTESY LAMP DRIVER CIRCUIT FOR A SHORT TO GROUND







Is the resistance below 5.0 ohms?

Yes


No
  • Go To 3

3.CHECK THE (M24) COURTESY LAMP DRIVER CIRCUIT FOR AN OPEN









Is the voltage below 10.0 volts?

Yes


No