B1439-PHONE SWITCH STUCK





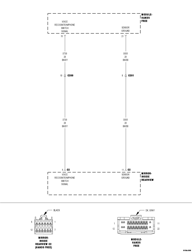
For a complete wiring diagram Refer to Section 8W.


  • When Monitored:

    With the ignition on.

  • Set Condition:

    The Hands Free Module detects voltage between 2.8 volts and 3.3 volts on the (X730) Voice Recognition/Phone Switch Signal circuit for more than 30 seconds.


Possible Causes
 
INSIDE REAR VIEW MIRROR
 
HANDS FREE MODULE
 




Diagnostic Test

1.CHECK FOR ACTIVE DTCS





Does the scan tool display this DTC as active?

Yes
  • Go To 2


No
  • If the DTC is stored, check for an intermittent condition. Visually inspect the related wiring harness connectors. Look for broken, bent, pushed out, or corroded terminals.

2.CHECK THE VOLTAGE OF THE (X730) VOICE RECOGNITION/PHONE SWITCH SIGNAL








NOTE: The scan tool sensor voltage should switch from above 4.7 volts when the jumper is not connected to below 0.6 volts when the jumper is connected.



Does the sensor voltage switch from above 4.7 volts to below 0.6 volt as described?

Yes


No