*NO RESPONSE FROM CD CHANGER





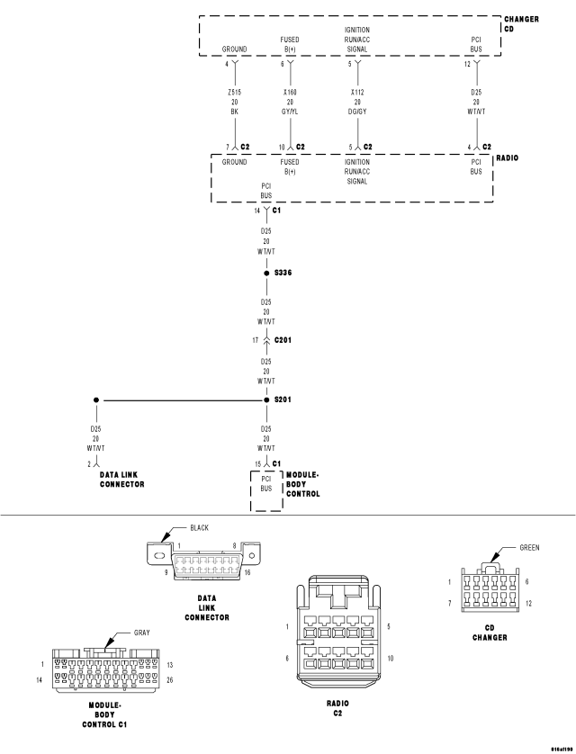
For a complete wiring diagram Refer to Section 8W.



Possible Causes
 
(Z515) GROUND CIRCUIT OPEN
 
(X160) FUSED B(+) CIRCUIT OPEN
 
(X112) IGNITION RUN/ACC SIGNAL CIRCUIT OPEN
 
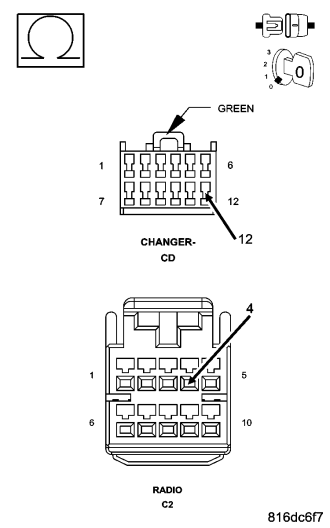
(D25) PCI BUS CIRCUIT OPEN
 
RADIO
 
CD CHANGER
 




Diagnostic Test

1.ESTABLISH COMMUNICATION WITH RADIO ON PCI BUS


NOTE: Ensure the IOD fuse is installed and battery voltage is between 10.0 and 16.0 volts.



NOTE: A red X will be next to the module that is not communicating, indicating that the module is not active on the Bus network. A green check indicates that the module is active on the Bus network.



Does the scan tool communicate with the radio?

Yes
  • Go To2


No

2.(Z515) GROUND CIRCUIT OPEN







Does the test light illuminate brightly?

Yes
  • Go To 3


No

3.(X160) FUSED B(+) CIRCUIT OPEN





Does the test light illuminate brightly?

Yes
  • Go To 4


No

4.(X112) IGNITION RUN/ACC SIGNAL CIRCUIT OPEN






Does the test light illuminate brightly?

Yes
  • Go To 5


No

5.(D25) PCI BUS CIRCUIT OPEN






Is the resistance below 5.0 ohms?

Yes


No