FRONT WIPER LOW SPEED INOPERATIVE





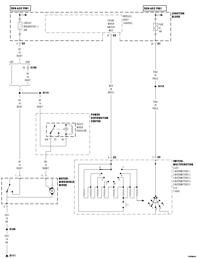
For a complete wiring diagram Refer to Section 8W


  • When Monitored:

    Possible Causes

  • Set Condition:

    Possible Causes


Possible Causes
 
MULTIFUNCTION SWITCH
 
FRONT WIPER MOTOR GROUND CIRCUIT OPEN
 
FRONT WIPER MOTOR LOW DRIVER CIRCUIT OPEN
 
FRONT WIPER MOTOR
 
FUSED IGNITION SWITCH OUTPUT CIRCUIT
 




Diagnostic Test

1.MULTIFUNCTION SWITCH








Does the Front Wiper Motor function normally?

Yes
  • Replace the Multifunction Switch.
  • Perform BODY VERIFICATION TEST - VER 1.


No
  • Go To2

2.FRONT WIPER MOTOR GROUND CIRCUIT OPEN







Does the test light illuminate brightly?

Yes
  • Go To3


No
  • Repair the Front Wiper Motor Ground Circuit for an open.
  • Perform BODY VERIFICATION TEST - VER 1.

3.FRONT WIPER MOTOR LOW DRIVER CIRCUIT OPEN








Is the resistance above 5.0 ohms?

Yes
  • Repair the Front Wiper Motor Low Driver Circuit for an open.
  • Perform BODY VERIFICATION TEST - VER 1.


No
  • Go To4

4.FRONT WIPER MOTOR









Does the test light illuminate brightly?

Yes
  • Replace the Front Wiper Motor.
  • Perform BODY VERIFICATION TEST - VER 1.


No
  • Repair the Fused B+ Output circuit for an open.
  • Perform BODY VERIFICATION TEST - VER 1.