ITM–NO SERIAL COMMUNICATION (EXPORT ONLY)





For a complete wiring diagram Refer to Section 8W


  • When Monitored:

    Continuously while the VTSS is armed.

  • Set Condition:

    If the Intrusion Transceiver Module (ITM) fails to receive messages from the Siren.


Possible Causes
 
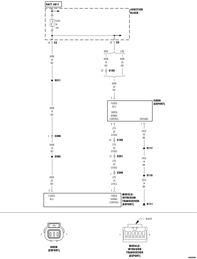
(A908) FUSED B+ CIRCUIT OPEN
 
(Z932) GROUND CIRCUIT OPEN
 
(X75) SIREN SIGNAL CONTROL CIRCUIT SHORTED TO GROUND
 
(X75) SIREN SIGNAL CONTROL CIRCUIT OPEN
 
VTSS SIREN
 
INTRUSION TRANSCEIVER MODULE (ITM)
 




Diagnostic Test

1.VERIFY THAT THE DTC IS ACTIVE








Did this DTC reset?

Yes
  • Go To 2


No

2.CHECK THE (A908) FUSED B+ CIRCUIT FOR AN OPEN






Is the voltage above 10.0 volts?

Yes
  • Go To 3


No

3.CHECK THE (Z932) GROUND CIRCUIT FOR AN OPEN






Does the test light illuminate brightly?

Yes
  • Go To 4


No

4.CHECK THE (X75) SIREN SIGNAL CONTROL CIRCUIT FUNCTION



  • Turn the ignition on.
  • Use the Scope input cable CH7058, Cable to Probe adapter CH7062 and the red and black test probes.
  • Connect the scope input cable to the channel one connector on the DRBIII®.
  • Attach the red and black leads and the cable to probe adapter to the scope input cable.
  • Select DRBIII® Standalone.
  • Select lab scope.
  • Select Live.
  • Select 12 volt square wave.
  • Press F2 for Scope.
  • Press F2 and use the down arrow to set voltage range to 20 volts. Press F2 again when complete.






Is there a voltage square wave present for one to two seconds?

Yes


No
  • Go To 5

5.CHECK THE (X75) SIREN SIGNAL CONTROL CIRCUIT FOR A SHORT TO GROUND







Is the resistance below 100.0 ohms?

Yes


No
  • Go To 6

6.CHECK THE (X75) SIREN SIGNAL CONTROL CIRCUIT FOR AN OPEN





Is the resistance below 5.0 ohms?

Yes


No