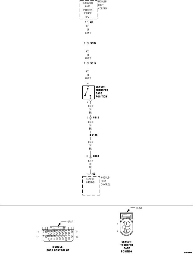
T-CASE SWITCH HIGH (BCM)





For a complete wiring diagram Refer to Section 8W.


  • When Monitored:

    With the ignition on.

  • Set Condition:

    The Body Control Module (BCM) will set this DTC if voltage goes above 4.8 volts for more than 5 seconds on the (K77) Transfer Case Position Sensor Input circuit.


Possible Causes
 
(K77) TRANSFER CASE POSITION SENSOR INPUT CIRCUIT SHORTED TO VOLTAGE
 
(K77) TRANSFER CASE POSITION SENSOR INPUT CIRCUIT OPEN
 
(K300) SENSOR GROUND CIRCUIT OPEN
 
TRANSFER CASE POSITION SENSOR
 
BCM
 




Diagnostic Test

1.CHECK THE TRANSFER CASE POSITION SENSOR INPUT VOLTAGE




Is the voltage above 4.5 volts?

Yes
  • Go To 2


No
  • Go To 7

2.CHECK THE (K77) TRANSFER CASE POSITION SENSOR INPUT CIRCUIT VOLTAGE








Is the voltage above 5.2 volts?

Yes
  • Go To 3


No
  • Go To 4

3.CHECK THE (K77) TRANSFER CASE POSITION SENSOR INPUT CIRCUIT FOR A SHORT TO VOLTAGE








Is the voltage above 0.2 volts?

Yes
  • Repair the (K77) Transfer Case Position Sensor Input circuit for a short to voltage.


No

4.CHECK THE (K77) TRANSFER CASE POSITION SENSOR INPUT CIRCUIT & THE (K300) SENSOR GROUND CIRCUIT FUNCTION








Is the voltage below 1.0 volt?

Yes


No
  • Go To 5

5.CHECK THE (K77) TRANSFER CASE POSITION SENSOR INPUT CIRCUIT FOR AN OPEN








Is the resistance below 5.0 ohms?

Yes
  • Go To 6


No

6.CHECK THE (K300) SENSOR GROUND CIRCUIT FOR AN OPEN





Is the resistance below 5.0 ohms?

Yes


No

7.TEST FOR INTERMITTENT CONDITION

NOTE: The condition that set this DTC is not present at this time. The following may help in identifying the cause of the intermittent condition.












Were any problems found?

Yes


No
  • Test Complete.