*CHIME INOPERATIVE WITH KEY IN IGNITION & DRIVER DOOR OPEN





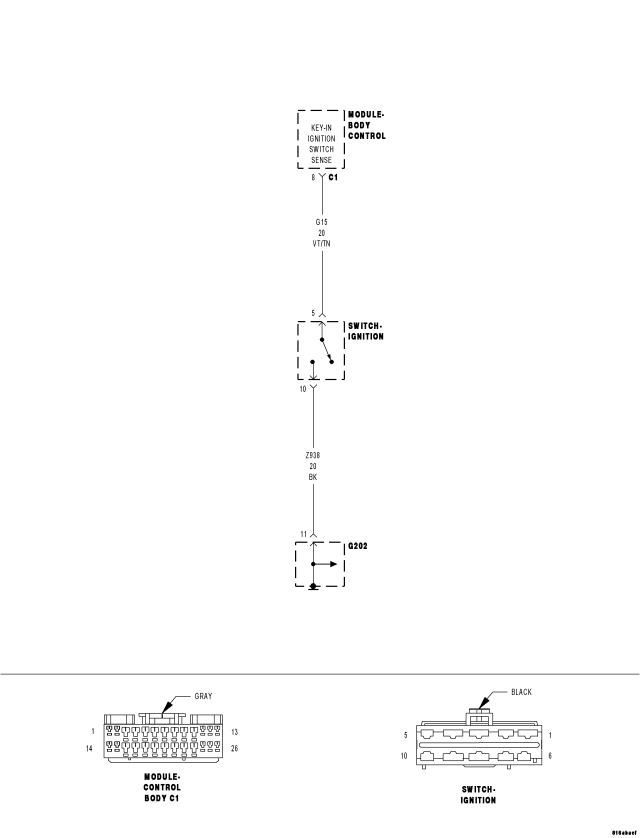
For a complete wiring diagram Refer to Section 8W.



Possible Causes
 
BODY CONTROL MODULE (BCM) DTC(S) PRESENT
 
(Z938) GROUND CIRCUIT OPEN
 
(G15) KEY-IN IGNITION SWITCH SENSE CIRCUIT OPEN
 
IGNITION SWITCH OPEN
 
BODY CONTROL MODULE (BCM)
 




Diagnostic Test

1.CHECK FOR DTCs IN THE BODY CONTROL MODULE (BCM)

NOTE: The driver door ajar switch must be operational for the result of this test to be valid.





Does the scan tool display any Cluster Wake Up Output or Communication DTCs?

Yes


No
  • Go To 2

2.CHECK THE KEY IN IGNITION STATUS WITH THE SCAN TOOL




Does the scan tool display: Key In Ignition?

Yes


No
  • Go To 3

3.CHECK FOR AN OPEN IGNITION SWITCH






Does the scan tool display: Key In Ignition?

Yes


No
  • Go To 4

4.CHECK THE (Z938) GROUND CIRCUIT FOR AN OPEN









Is the resistance below 5.0 ohms?

Yes
  • Go To 5


No

5.CHECK THE (G15) KEY-IN IGNITION SWITCH SENSE CIRCUIT FOR AN OPEN






Is the resistance below 5.0 ohms?

Yes


No