P0760-OD SOLENOID CIRCUIT





For a complete wiring diagram Refer to Section 8W.

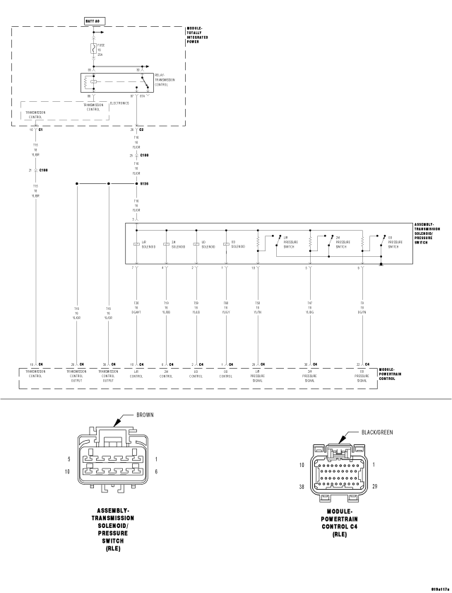
Theory of Operation


Four solenoids are used to control the friction elements (clutches). The continuity of the solenoid circuits is periodically tested. Each solenoid is turned on or off depending on its current state. An inductive spike should be detected by the PCM during this test. If no spike is detected, the circuit is tested again to verify the failure. In addition to the periodic testing, the solenoid circuits are tested if a gear ratio or pressure switch error occurs. In this case, one failure will result in the appropriate DTC being set. The MIL will illuminate and the transmission goes into Neutral, if the DTC is set above 35 Kmh (22 mph), limp-in mode when vehicle speed is below 35 Kmh (22 mph).


  • When Monitored:

    Initially at ignition on, then every 10 seconds thereafter. The solenoids will also be tested immediately after a gear ratio error or pressure switch error is detected.

  • Set Condition:

    Three consecutive solenoid continuity test failures, or one failure if test is run in response to a gear ratio or pressure switch error.


Possible Causes
 
RELATED TIPM TCM POWER CONTROL CIRCUIT DTCS PRESENT
 
(T60) OD SOLENOID CONTROL CIRCUIT OPEN
 
(T60) OD SOLENOID CONTROL CIRCUIT SHORT TO GROUND
 
(T60) OD SOLENOID CONTROL CIRCUIT SHORT TO VOLTAGE
 
TRANSMISSION SOLENOID/PRESSURE SWITCH ASSEMBLY
 
POWERTRAIN CONTROL MODULE
 


Always perform the 42RLE Pre-Diagnostic Troubleshooting procedure before proceeding. (Refer to 21 - TRANSMISSION/TRANSAXLE/AUTOMATIC - 42RLE - STANDARD PROCEDURE)



Diagnostic Test

1.DETERMINING IF RELATED TIPM TCM POWER CONTROL CIRCUIT DTCS PRESENT



Are there any TIPM TCM Power Control Circuit DTCs present also?

Yes
  • Refer to the Transmission category and perform the appropriate diagnostic procedure.


No
  • Go To 2

2.CHECK IF DTC IS CURRENT



Is the status Active or is the STARTS SINCE SET counter set at 0 for this DTC?

Yes
  • Go To 3


No
  • Go To 8

3.CHECK THE PCM AND WIRING USING THE TRANSMISSION SIMULATOR



CAUTION: Removal of the Ignition Switch Feed fuse from the TIPM will prevent the vehicle from being started in gear.


WARNING: The Ignition Switch Feed fuse must be removed from the TIPM. Failure to do so can result in personal injury or death.







Did the OD Solenoid LED on the Transmission Simulator blink on and off during actuation?

Yes
  • Go To 4


No
  • Go To 5

4.CHECK WIRING USING THE TRANSMISSION SIMULATOR




Did the OD Solenoid LED on the Transmission Simulator continue to blink on and off during the wiggle test?

Yes


No

5.CHECK THE (T60) OD SOLENOID CONTROL CIRCUIT FOR AN OPEN






CAUTION: Do not probe the PCM harness connectors. Probing the PCM harness connectors will damage the PCM terminals resulting in poor terminal to pin connection. Install Miller tool #8815 to perform diagnosis.




Is the resistance above 5.0 ohms?

Yes


No
  • Go To 6

6.CHECK THE (T60) OD SOLENOID CONTROL CIRCUIT FOR A SHORT TO GROUND





Is the resistance below 5.0 ohms?

Yes


No
  • Go To 7

7.CHECK THE (T60) OD SOLENOID CONTROL CIRCUIT FOR A SHORT TO VOLTAGE







Is the voltage above 0.5 volts?

Yes


No
  • Using the schematics as a guide, check the Powertrain Control Module (PCM) terminals for corrosion, damage, or terminal push out. Pay particular attention to all power and ground circuits. Check for Service Information Tune-ups or Service Bulletins for any possible causes that may apply. If no problems are found, replace and program the PCM per the Service Information. With the scan tool, perform QUICK LEARN.
  • Perform 42RLE TRANSMISSION VERIFICATION TEST (Refer to 21 - TRANSMISSION/TRANSAXLE/AUTOMATIC - 42RLE - STANDARD PROCEDURE)

8.INTERMITTENT WIRING AND CONNECTORS






Were there any problems found?

Yes


No
  • Test Complete.