P0441-EVAP PURGE SYSTEM PERFORMANCE





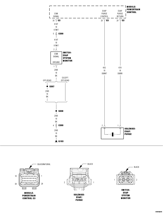
For a complete wiring diagram Refer to Section 8W.

Theory of Operation


The Evap Purge Monitor tests the integrity of the hoses/tube between the throttle body/intake and the fuel tank. The monitor is a two stage test and runs only after the Evap system passes the small leak test. Stage one is non-intrusive. The PCM monitors the purge vapor ratio and the ESM switch closed ratio. If the purge vapor ratio is above a calculated value, the monitor passes. If the ESM switch closed ratio is greater than calculated value when purge flow is greater than a minimum value, the monitor passes. Stage two is an intrusive test and runs only if stage one does not pass. The PCM commands the purge solenoid to flow at a specified rate to force the purge vapor ratio to update. The ratio is compared to a calibrated specification. If it is less than specified, a one trip failure is recorded. This test can detect if the purge hose is off, obstructed, or the purge valve is not operational.

  • When Monitored:

    With the engine running, after the Evap System small leak test has passed.

  • Set Condition:

    If the PCM detects that the purge vapor ratio and the ESM switch closed ratio are below a calculated value, the PCM commands the purge solenoid to flow at a specified rate to update the purge vapor ratio. If the ratio remains below a specified value, a one trip failure is recorded. Two Trip Fault. Three good trips to turn off the MIL.


Possible Causes
 
EVAP PURGE SOLENOID VACUUM SUPPLY
 
EVAP PURGE HOSE/TUBE OBSTRUCTION
 
EVAP PURGE SOLENOID
 
PCM
 


Always perform the Pre-Diagnostic Troubleshooting procedure before proceeding. (Refer to 9 - ENGINE - DIAGNOSIS AND TESTING).



Diagnostic Test

1.VEHICLE HISTORY AND SERVICE BULLETIN INVESTIGATION










Choose the following scenario that best applies.

The service bulletin repaired the customer's complaint.
  • Testing complete.


A DTC is present, no service bulletins apply, or the service bulletin didn't repair the customer's complaint.
  • Go To 2

2.ACTIVE DTC

NOTE: If P0443 is set along with this DTC, perform the diagnostic procedure for P0443 before continuing with this test.






NOTE: If any other DTC sets, active or pending, perform the diagnostic procedure for that DTC before proceeding with this test.



Is the status Active for this DTC?

Yes
  • Go To 3


No

3.VISUAL INSPECTION












Were any problems found?

Yes


No
  • Go To 4

4.INSUFFICIENT VACUUM SUPPLY TO THE EVAP PURGE SOLENOID






Were any problems found?

Yes


No
  • Go to 5

5.EVAP PURGE HOSE/TUBE OBSTRUCTION




Were any problems found?

Yes


No
  • Go To 6

6.EVAP PURGE SOLENOID

NOTE: After disconnecting the Evap Purge Solenoid vacuum connections, inspect the lines and solenoid for signs of contamination.



NOTE: The solenoid should hold vacuum for a minimum of 15 seconds.




NOTE: The vacuum should drop when the solenoid is actuated.



Does the solenoid function as described above?

Yes
  • Go To 7


No

7.PCM

NOTE: Before continuing, check the PCM harness connector terminals for corrosion, damage, or terminal push out. Repair as necessary.




Were there any problems found?

Yes


No